Skip to navigation Skip to main content
Today:令和8年4月25日(土) PV:23 総PV:92,022
アクセス地図 個人情報保護方針 STAFFログイン
Menu
特定非営利活動法人
北海道マンション管理問題支援ネット
マンション管理諸問題の相談支援と客観的で公正な情報提供を
札幌市中央区北1条西15丁目1-3 大通ハイム707号
TEL:011-624-6964 FAX:011-624-6967
mail@h-mansion-net.conohawing.com
  • Home
  • サイトマップ
  • News
    • 最新情報
    • お知らせ
    • マンションネット関連
    • セミナー関連
    • 共同購入について
    • イベント・行事
    • ブログ
  • 法人概要
    • M-NET 法人概要TOP
    • 設立趣旨・事業・組織
    • 定款
    • 会員募集
    • 様式集(各種申請)
    • 個人情報保護方針・細則
    • アクセス地図
    • お問い合わせフォーム
  • 共同購入ご案内
  • マンションネット情報
  • セミナー案内
  • 会員募集
  • アクセス地図
  • お問い合わせフォーム
  • STAFFログイン
  • ログアウト

定款

  1. Home >
  2. 法人の概要 >
  3. 定款
  • 法人概要
  • 法人の概要
  • 設立趣旨・事業・組織
  • 定款
  • 会員募集
  • 様式集(各種申請)
  • 個人情報保護方針・細則
  • お問い合わせフォーム
  • アクセス地図
法人概要

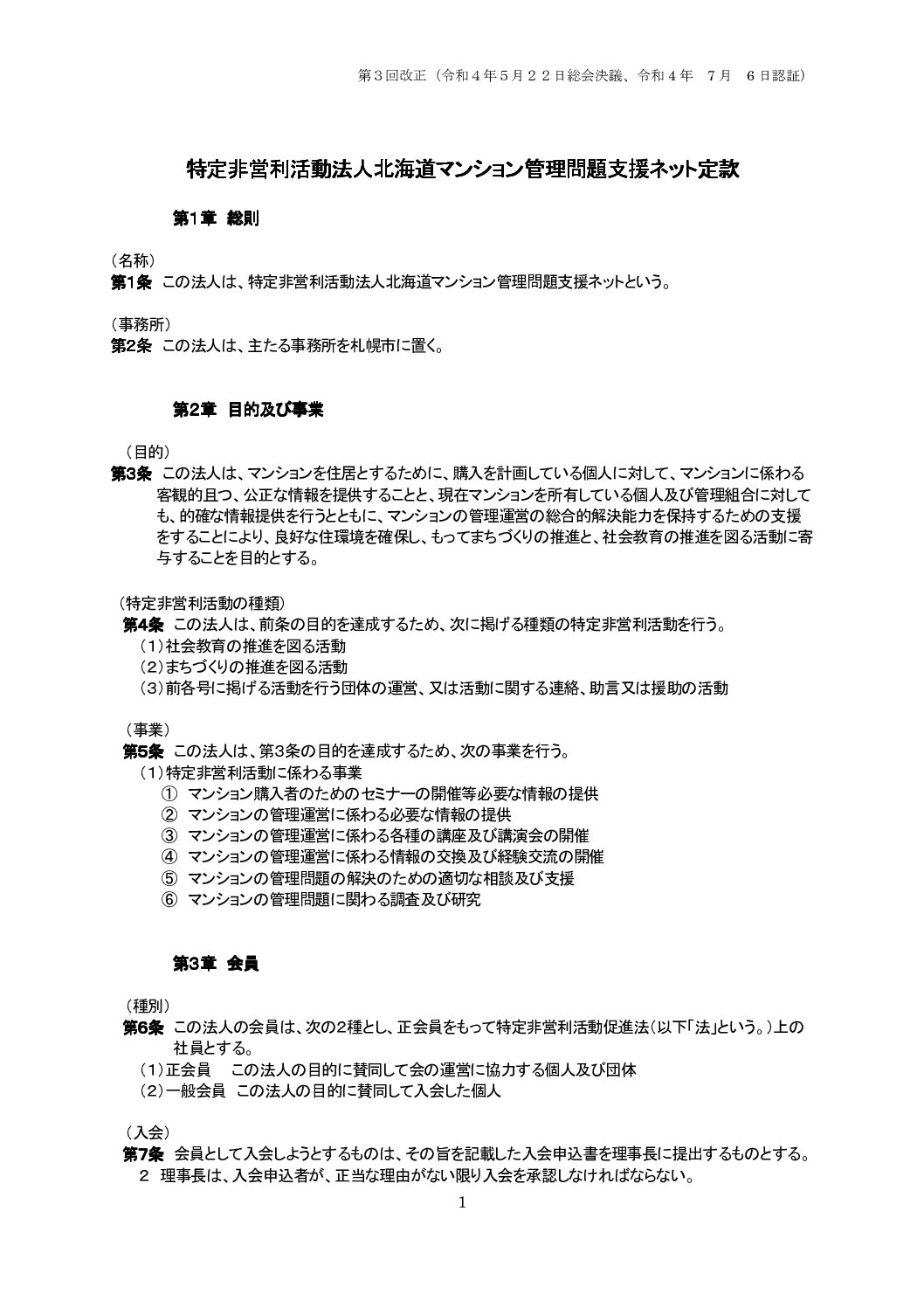
当法人の定款

NPO 北海道マンションネット
令和4年度定款(第3回改正)
定款
令和4年度定款(第3回改正)
拡大(PDF)      ダウンロード

有限会社高橋アルミ工業
橋本敏明社労士事務所
恒完工業株式会社
佐藤マンション管理士事務所
札幌英和法律事務所

最新情報

  • 16497image セミナー情報 2026-4-22 2026年度 マンションネットセミナーの開催予定
  • 19830image Mネット情報関連 2026-4-22 マンションネット情報 令和8年4月・No.1発刊いたしました。

Pickup コンテンツ

  • Home
  • 最新情報
  • 法人の概要
  • 定款
  • 共同購入など
  • 会員募集
  • マンションネット情報
  • 管理セミナーのご案内
  • 個人情報保護方針・細則
  • サイトマップ
  • お問い合わせフォーム

NPO 北海道マンションネット

拡大地図を表示

〒060-0001 札幌市中央区北1条西15丁目1-3
大通ハイム707号
TEL:011-624-6964
FAX:011-624-6967

個人情報の取り扱いについて
© 2026 Hokkaido Mansion Net.

キーワード入力後エンター
閉じる
  • Home
  • サイトマップ
  • News
    • 最新情報
    • お知らせ
    • マンションネット関連
    • セミナー関連
    • 共同購入について
    • イベント・行事
    • ブログ
  • 法人概要
    • M-NET 法人概要TOP
    • 設立趣旨・事業・組織
    • 定款
    • 会員募集
    • 様式集(各種申請)
    • 個人情報保護方針・細則
    • アクセス地図
    • お問い合わせフォーム
  • 共同購入ご案内
  • マンションネット情報
  • セミナー案内
  • 会員募集
  • アクセス地図
  • お問い合わせフォーム
  • STAFFログイン
  • ログアウト
  • 会員の方はログイン
ユーザ名(ID)とパスワードを入力後
ログイン送信ボタンをクリック

パスワードをお忘れの方?

パスワードをお忘れの場合、下のフォームより、会員登録時のユーザー名またはメールアドレスを入力して送信して下さい.

ログイン画面へ

NPO 北海道マンションネット
メンバーの方は、ログインをしてお進みください.
メンバー・会員限定のページが閲覧可能となります.
  • 会員の方はログイン
ユーザ名(ID)とパスワードを入力後
ログイン送信ボタンをクリック

パスワードをお忘れの方?

パスワードをお忘れの場合、下のフォームより、会員登録時のユーザー名またはメールアドレスを入力して送信して下さい.

ログイン画面へ

閉じる
  • 法人概要
  • 法人の概要
  • 設立趣旨・事業・組織
  • 定款
  • 会員募集
  • 様式集(各種申請)
  • 個人情報保護方針・細則
  • お問い合わせフォーム
  • アクセス地図